"Quando os paradoxos da história emocional permanecem invisíveis, eles organizam silenciosamente a vida psíquica."
Estudo, formação e Análise do Paradoxo Existencial baseados numa abordagem original de compreensão da vida psíquica.
O Instituto Internacional de Análise do Paradoxo Existencial dedica-se ao estudo, à formação e à aplicação da Análise do Paradoxo Existencial, uma abordagem voltada à compreensão das dinâmicas internas que estruturam o sofrimento humano.
A partir da investigação da experiência subjectiva, o Instituto promove actividades de estudo, formação e Análise baseadas neste modelo de compreensão da vida psíquica.
"Chamamos de paradoxo existencial aquilo que nasce como solução e termina como prisão."
A Análise do Paradoxo Existencial é um método voltado à compreensão do sofrimento humano a partir dos circuitos internos que se repetem ao longo da vida. O seu foco não está apenas na origem do sofrimento, mas na forma como ele se mantém activo no presente, organizando emoções, pensamentos e comportamentos de modo automático.
Ao longo da vida, cada pessoa desenvolve maneiras de se adaptar às experiências difíceis e às frustrações emocionais. Essas formas de adaptação surgem como tentativas legítimas de proteção e sobrevivência. O paradoxo aparece quando essas mesmas estratégias, que um dia fizeram sentido, passam a gerar sofrimento, repetição e limitação da vida.
Aquilo que antes protegia, agora aprisiona. Aquilo que ajudava a suportar, agora impede a ampliação da experiência. O sofrimento, neste sentido, não nasce da ausência de adaptação, mas do excesso de adaptação cristalizada.
A Análise do Paradoxo Existencial propõe uma lógica do intervalo: não busca apagar o passado nem substituir uma história por outra, mas oferecer condições para que o sujeito não seja completamente capturado por seus próprios funcionamentos.
"O sofrimento não se repete por acaso; ele obedece a uma lógica."
O Instituto desenvolve as suas actividades em três frentes complementares, orientadas pela mesma proposta: tornar visível o que organiza silenciosamente a vida psíquica.
O Instituto promove o aprofundamento teórico da Análise do Paradoxo Existencial por meio de publicações, materiais de referência e iniciativas de pesquisa clínica. O estudo do método parte sempre da prática, retornando a ela com maior precisão e clareza conceitual.
O Instituto oferece programas de formação livre estruturados para profissionais que desejam incorporar a Análise do Paradoxo Existencial à sua prática. A formação combina fundamentação teórica rigorosa, supervisão de casos e desenvolvimento das competências analíticas necessárias.
O Instituto disponibiliza processos de Análise do Paradoxo Existencial voltados à compreensão dos circuitos internos que organizam o sofrimento e à criação de condições para que o sujeito experimente progressivamente maior autonomia funcional.
Um percurso formativo livre para quem deseja trabalhar com mais presença, clareza e direção analítica.
A Formação Internacional em Análise do Paradoxo Existencial foi desenvolvida para profissionais de saúde mental e áreas afins que reconhecem, na prática, a insuficiência da compreensão intelectual do sofrimento. Muitas das pessoas que acompanham sabem o que viveram, conseguem narrar a sua história e identificar padrões repetitivos — e ainda assim continuam presas ao mesmo funcionamento.
A formação oferece ao profissional uma estrutura analítica clara, baseada na leitura dos circuitos internos em tempo real, no uso do Trabalho Associativo Orientado (TAO) como técnica central e no manejo preciso dos momentos de interrupção e intervalo.
O programa tem a duração de doze meses, com encontros quinzenais realizados integralmente em formato online. A formação está organizada em dois semestres com focos distintos e complementares.
PRIMEIRO SEMESTRE — FUNDAMENTAÇÃO TEÓRICA
O primeiro semestre é dedicado à construção da base conceptual da Análise do Paradoxo Existencial. Cada encontro combina aprofundamento teórico com análise de casos demonstrativos, permitindo ao aluno desenvolver o olhar analítico necessário para identificar os circuitos internos que organizam o sofrimento humano.
SEGUNDO SEMESTRE — PRÁTICA E SUPERVISÃO
O segundo semestre é dedicado à aplicação clínica do método. Os encontros integram prática supervisionada e análise de casos trazidos pelos próprios alunos, com acompanhamento conceitual direto. É o momento em que a formação teórica se converte em competência analítica real.
Esta é uma formação livre, não conferente de grau académico. Oferece estrutura, direção e a possibilidade de uma prática analítica menos ansiosa e mais fiel ao funcionamento real de cada pessoa.

Criador da Análise do Paradoxo Existencial, método construído a partir de anos de prática clínica e investigação sobre o funcionamento do sofrimento humano.
Daltro Feil é psicanalista, com formação em Filosofia e Filosofia Clínica, e escritor com oito livros publicados. Ao longo de anos de prática, foi identificando que a compreensão intelectual do sofrimento raramente é suficiente para interrompê-lo — e foi desse impasse que nasceu a Análise do Paradoxo Existencial. O método reúne o rigor da investigação psicanalítica, a precisão conceptual da filosofia e a experiência acumulada no acompanhamento de pessoas que reconhecem os seus padrões e, ainda assim, continuam a repeti-los.
Como fundador e professor do Instituto, dedica-se à formação de profissionais de saúde mental e áreas afins que desejam incorporar esta abordagem à sua prática, contribuindo para uma actuação mais precisa, mais presente e mais fiel à singularidade de cada sujeito.
O Instituto Internacional de Análise do Paradoxo Existencial é uma instituição dedicada ao desenvolvimento, à transmissão e à aplicação da Análise do Paradoxo Existencial, construída a partir de anos de prática e investigação sobre o funcionamento do sofrimento humano.

"Se você não domina seus circuitos, eles te dominam."
Escrito por Daltro Feil, este livro apresenta os fundamentos da Análise do Paradoxo Existencial — uma abordagem original que investiga como os paradoxos da história emocional estruturam silenciosamente a vida psíquica. Uma leitura essencial para quem deseja compreender os padrões que organizam o sofrimento e as possibilidades de transformação.
PDF · Acesso livre · Daltro Feil
Reflexões sobre os circuitos internos, os paradoxos existenciais e a lógica do sofrimento humano, escritas a partir da prática da Análise do Paradoxo Existencial.
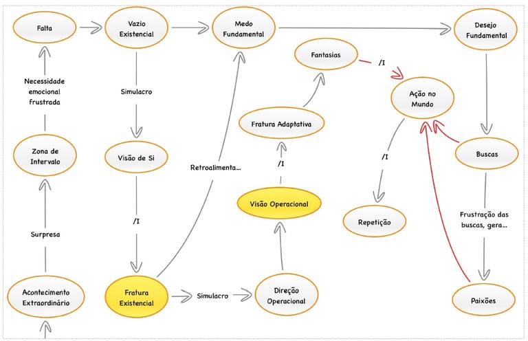
Por que certas formas de sofrimento se repetem, mesmo quando o contexto muda, mesmo quando a pessoa já sabe o que está a acontecer? A resposta está numa estrutura com lógica própria: o Circuito-Mestre da APE.
Existe uma ideia bastante difundida: para se libertar do passado é preciso perdoar. Mas o que acontece quando o perdão não transforma a experiência emocional? A resposta está em compreender os circuitos internos que o passado deixou activos.
Freud chamou-lhe ideal do ego: a meta que o sujeito constrói para recuperar a perfeição narcísica perdida. A Análise do Paradoxo Existencial reconhece nesta estrutura o núcleo do circuito da insuficiência. Um diálogo entre duas formas de nomear o mesmo sofrimento.
Para saber mais sobre as actividades do Instituto, os programas de formação livre ou os processos de Análise, entre em contacto pelos canais abaixo ou preencha o formulário.